济南市天桥区无影山路29号

 

0531-85595183(检测业务)
0531-85595182(科技业务)
0531-85595256(市场经营)
0531-85595178(人力资源)

 

hhftt1958@163.com

联系我们

——

友情链接

——

 

手机网站

微信公众号

搜索

Copyright © 2018 BOB手机网页登录入口 版权所有       单位地址:济南市天桥区无影山路29号       鲁公网安备 37010502000392号       @2022 版权所有-1        网站建设:中企动力 济南

新闻中心

科技创新

TECHNOLOGICAL INNOVATION

科技创新

详情内容

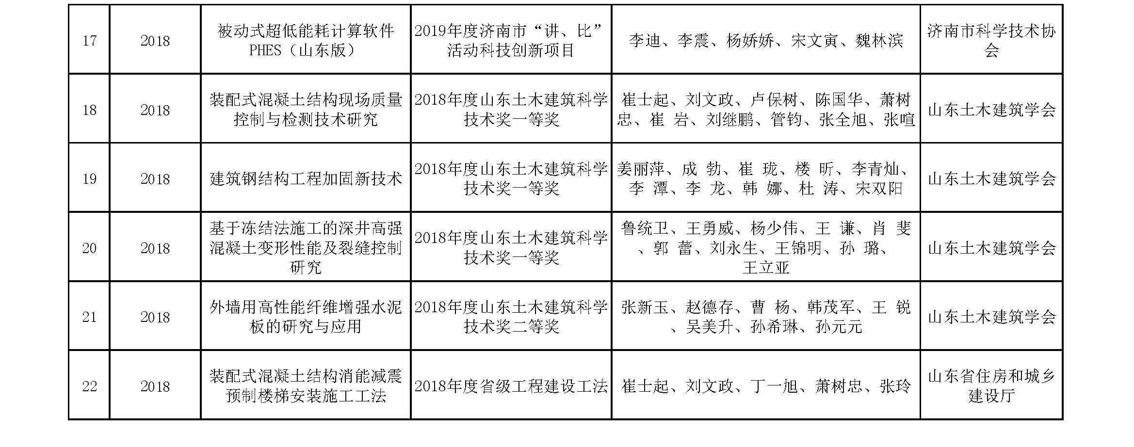
BOB手机网页登录入口历年主要科研成果(2017-2019)

XML 地图